目录

鹿单东又惹事儿了,男演员柯博伦指控鹿单东殴打他并晒出照片

admin明星动态2026-03-303180

吃瓜简评:

柯博伦指控鹿单东使用“指虎”器械对他施暴,引发了娱乐圈的广泛关注,尽管当时公司采取了严厉措施,但事件的重新发酵凸显了背后可能的更多细节,以下是对此事件的总结和分析:,1. **事件背景**:, - 柯博伦在2022年10月13日凌晨指控鹿单东使用“指虎”器械对他施暴,导致他受伤,受伤照片被公开,显示伤口严重。, - 事件发生当时,鹿单东的公司迅速解约并提出起诉,这一反应引发了外界的猜测,尤其是公司的处理方式被认为有些异常。,2. **双方背景**:, - 柯博伦虽非顶流,但出演热播剧《入青云》中“明心”角色,拥有一定知名度。, - 鹿单东因短剧《铃兰定律》迅速走红,剧中形象温文尔雅,但现实中却被指控暴力行为。,3. **柯博伦的动机**:, - 柯博伦在社交平台发文,情绪激动,晒出受伤照片,称自己当时因被威胁选择息事宁人,但现在不再忍受。, - 他呼吁公众抵制暴力,可能在为自己正面发声,同时利用舆论压力鹿单东。,4. **公司处理方式**:, - 公司当时的快速解约和经济补偿提议,可能反映了内部管理问题或未公开信息,可能是为了避免负面舆论影响业务。,5. **可能影响**:, - 对鹿单东的职业生涯可能造成负面影响,尤其是公众形象。, - 公众对娱乐圈职业道德和行业管理的讨论可能加剧,推动更严格的规范和法律追责。,6. **后续发展**:, - 需要更多证据支持柯博伦的指控,可能面临法律问题。, - 公司的回应至关重要,影响公众信任和形象。,这起事件不仅是个人道德问题,更涉及职业形象、法律责任和行业管理,未来可能引发更多讨论和发展。

突发! 短剧顶流被指暴力狂? 柯博伦曝鹿单东用“指虎”伤人,旧账被翻出

刚刚,娱乐圈又炸出一桩陈年旧案!

图片

就在今天凌晨,男演员柯博伦突然在社交平台发长文,矛头直指近期因《铃兰定律》大火的短剧男神鹿单东(原名庞博),指控他有暴力倾向,甚至在2022年使用过器械打人!

图片

这可不是一般的口角推搡。 柯博伦这次是有备而来,直接晒出了受伤照片,那伤口看着都疼。 他爆料称,事发在2022年10月13日凌晨,鹿单东竟然使用“指虎”这种攻击性器械对他施暴,导致他的左脸口腔内以及左肩膀都挂了彩。

图片

说到这俩人的身份,得给大伙儿介绍一下。 柯博伦虽然名气不算顶流,但也演过热播剧《入青云》,在里面饰演卢昱晓的弟弟“明心”。 而鹿单东最近风头正盛,作为短剧界的扛把子,3月27日和兰岚合作的《铃兰定律》一上线就圈粉无数。

图片

谁能想到,剧里温文尔雅的男神,剧外却被指控如此暴力?

图片

柯博伦在文中情绪很激动,直言那时候的自己太懦弱,因为被威胁就选择了“息事宁人”。 但现在他不想忍了,决定勇敢一次。 他不仅艾特了鹿单东要求回应,还喊出了一句圈内常说的话:“学艺先学德”,呼吁大家抵制暴力。

图片

更劲爆的还在后面。 随着柯博伦的指控,一份2022年的旧瓜也被翻了出来。

图片

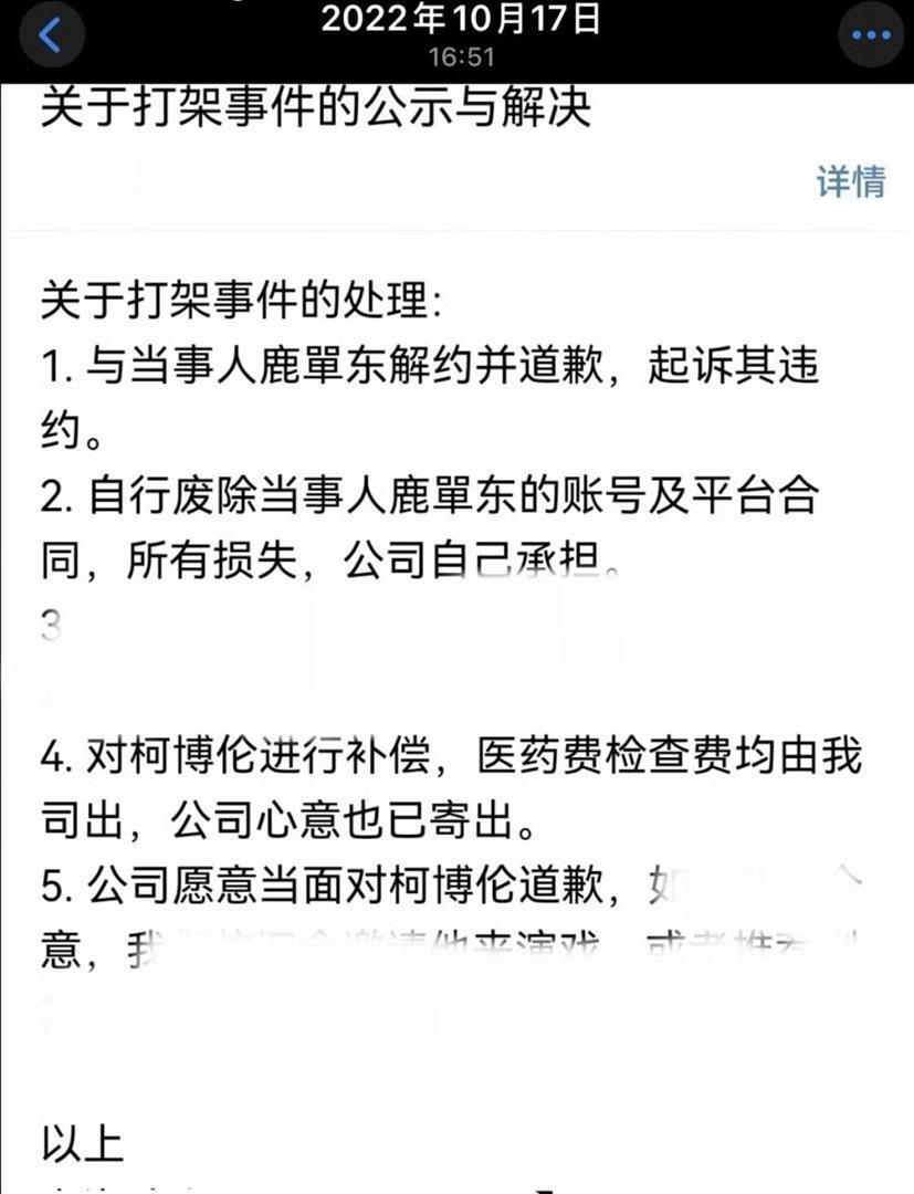
原来,早在2022年10月17日,也就是事发后的第4天,鹿单东当时的公司就曾给出过一份相当严厉的解决方案:直接与鹿单东解约,还要起诉他违约。 不仅如此,公司还提出要废除他的账号合同,并且对柯博伦进行经济补偿,甚至表示愿意向柯博伦道歉。

图片

这就很有意思了。 如果是普通的艺人纠纷,公司通常会护犊子或者发声明澄清。 但这家公司当时的反应是光速“切割”,甚至要起诉自家艺人,这操作属实耐人寻味。 当时这件事可能被压下去了,但现在被柯博伦这么一闹,鹿单东的处境瞬间变得微妙起来。

截至发稿,鹿单东本人及其团队尚未对此事作出任何回应。 是确有其事,还是另有隐情? 那个所谓的“指虎”到底存不存在? 当年公司解约的背后,还有没有更劲爆的内幕?

这一波“陈年旧账”翻出来,恐怕没那么容易翻篇了。 柯博伦这次显然是铁了心要个说法,短剧男神的这个人设,怕是悬了。 持续关注,看鹿单东怎么接招!

扫描二维码推送至手机访问。

本文转载自互联网,如有侵权,联系删除。

本文链接:https://beidou3000.com/article/2317774598786802825.html

发布评论

扫描二维码手机访问

文章目录